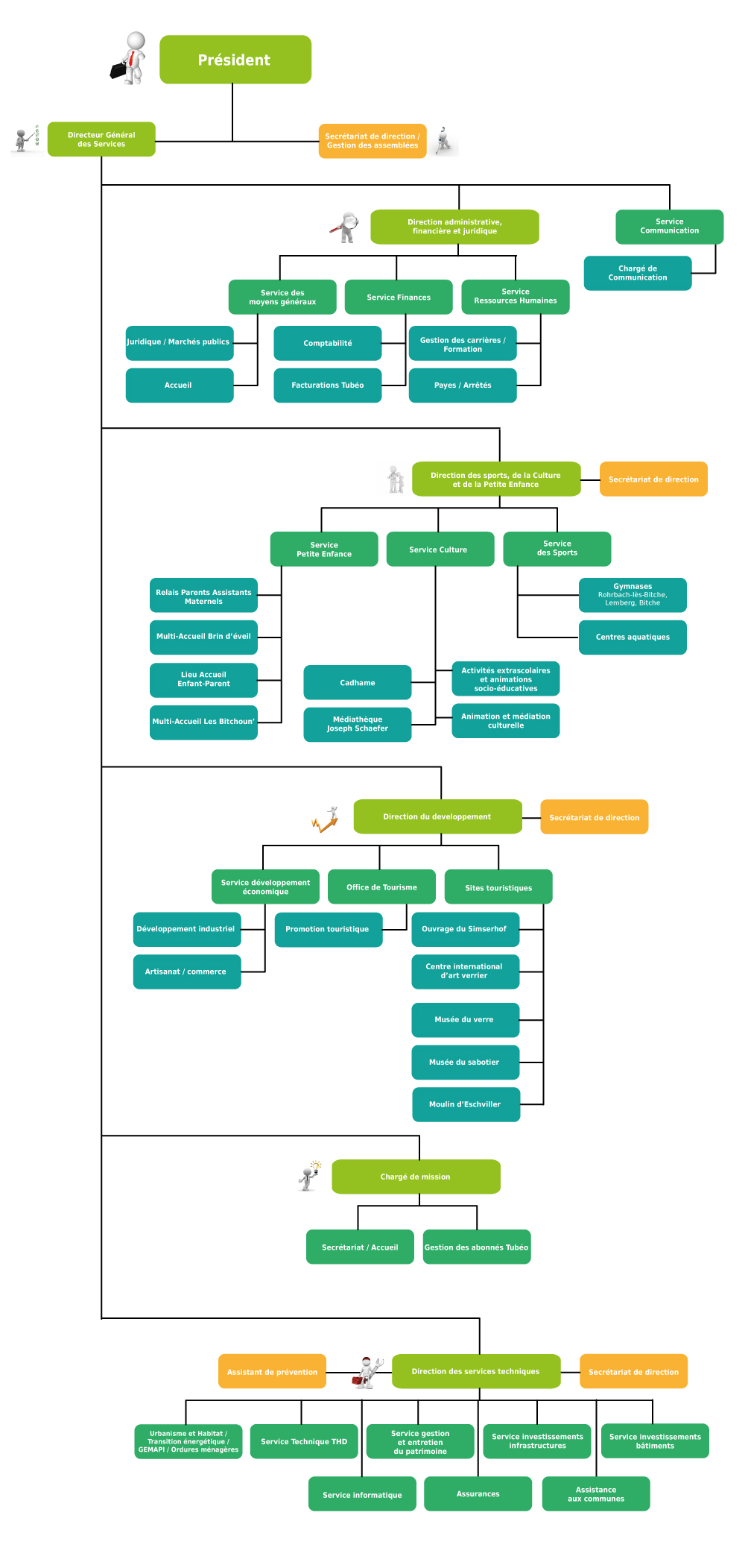
La Communauté de Communes compte près de 150 agents qui se mobilisent au quotidien pour accompagner les habitants du Pays de Bitche dans leurs démarches ou œuvrer activement au développement et à l’attractivité du territoire.
Ils sont répartis au sein de 5 grands services :
- la Direction administrative, financière et juridique
- la Direction des sports, de la culture et de la petite enfance
- la Direction des services techniques, de l’urbanisme et de l’environnement
- la Direction du développement économique et touristique
- le pôle télécommunication (gestion des abonnements tubéo)
Voici l’organigramme des services de la Communauté de Communes du Pays de Bitche :

